Capital Markets in Pakistan consists of three Stock Exchanges: Karachi, Lahore and Islamabad. The principal trading activities are in ordinary shares but other securities like mutual certificates, government and corporate bonds, and TFCs are also offered in the market. Securities traded in the exchanges are ordinary shares, right shares and TFCs. The major developments in Capital market included automation of trading system (KATS), CDC's Electronic book entry system of shares handling (CDS), and independent National Clearing & Settlement System (NCSS).
a. Ready Market
The ready market means the market where trades are settled on rolling settlement basis, based on actual delivery. In Ready Market, all listed companies shares are traded during regular market time. Regular market works on T+2 settlement system.
b. Future Market
Future market means where future contracts are traded on daily basis and settled on monthly basis. A Futures contract involves purchase and sale of securities at some future date (normally within one calendar month), at a price fixed today. These contracts are traded on an organized and regulated futures exchange enabling buyers and sellers to transact business. A futures contract gives the holder the obligation to buy or sell and both parties of a "futures contract" must fulfill the contract on the settlement date.
The future market trading specifications include:
Introduction
Pakistan Stock Exchange is the biggest and oldest Stock Exchange of Pakistan. PSX is among the best performing markets of Asia. There are two hundred members registered with PSX out of which 9 are public listed companies. Including the public listed companies, 174 are corporate members and only 163 are trading actively. There are 654 listed companies traded in the Pakistan Stock Exchange. PSX is managing the trading environment with the help of Central Depository Company (CDC) as shares custodian and National Clearing Company Pakistan Limited (NCCPL) for settlements.
PSX has introduced three indices:
PSX Trading hours:
Monday-Thursday: 9:30am to 3:30pm
Friday: 9:15am to 12pm, 2:15 to 4:30pm

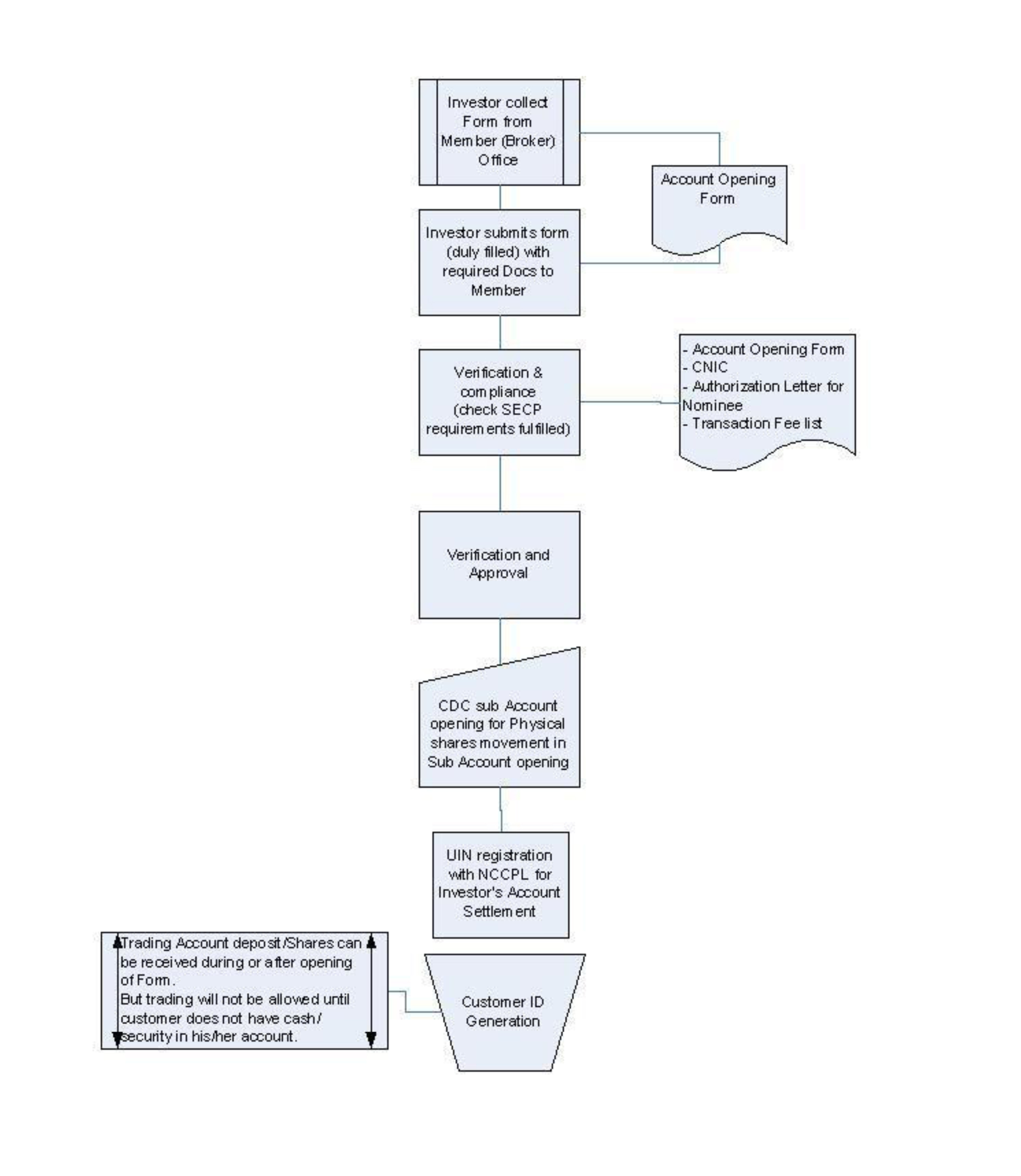
1. Account Opening
An investor cannot open an account directly with Stock Exchange. To invest in stock market you need to open a trading account with a registered member of Stock Exchange. SECP, as a governing body of Stock Exchange members, has developed standard "Code of conduct" for brokers for securing investor's interests. All these rules are monitored and audited by SECP time to time. Brokers maintains all legal requirements based on their standards given be SECP.
2. Traditional Trading Process

3. Delivery & Settlement
All regular market transactions follow the T+2 settlement system. E.g. shares bought on Monday will be delivered and paid on Wednesday. Settlement is done based on the Position available in CDC account. In case of non-compliance on the settlement date, brokers give margin calls to the investor to clear the position. KSE allows provisional trading in the company which is going for IPO. The provisional trading starts from the date of publication of offering documents. The Stock Exchange specifies the period of provisional trading and the settlement dates of the IPO. On formal listing, a company's shares transfer onto the ready market with T+2 settlements. When investors trade in shares 5 days be fore the company's share transfer book closure, transactions are settled on the next day of trade execution. This is called SPOT/T+1 Transactions. Future Contracts are settled once in a month and their settlement dates are based on the suspension of their trade.
4. Physical Shares Handling
Central Depository Company (CDC) is a part of the Stock Exchange Trading System. Every broker is required to maintain their customer's physical shares movement through CDC where electronically securities transfer from one hand to another. This is the reason CDC sub account is mandatory for all investors managing their securities movement. An Investor can open his/her sub-account directly or through a broker. If case of having physical securities, registration with CDC is required to have them placed in your account. Investors can also get issued their current holding of shares in physical form from CDC.Long Term: More than 5 years.
The longer you invest, the higher your return expectations. So you need to make sure that you'll be able to get it when you need it. For example your goal is to have money at your retirement age so you can invest for a long period like 10-20 years.
Risk management system for KSE and members are different. A KSE risk management system covers all trading markets. The risk management systems features include:
1. Market Order
This is an order where the investor will only send the Order Quantity and the exchange will execute the trade at the market price.
2. Limit Order
This is an order where the investor will send the Limit Price and the Order Quantity so the exchange will execute the trade when the market price reaches the Price specified.
3. Stop Loss Order
A stop-loss order is a request to sell a security once the market price reaches or falls below a customer-specified price. Once the target price has been reached or surpassed, the order becomes a "market" order. This is especially true in a fast-moving market where stock prices can change rapidly. A stop-loss order is typically used to sell a security, to lock in profits or limit losses if a security price falls. Setting a stop-loss order for 10% below the price at which you bought the stock will limit your loss to 10%. Stop-loss orders are only available when selling a security to close a position.
Example: If a certain investor purchases Engro shares at Rs.200 per share and right after buying the stock he enters a stop-loss order for Rs.180. This means that if the stock falls below Rs.180, the investor's shares will then be sold at the prevailing market price. Stop loss can be used for sell transactions as well where once the target price has been reached; market order is placed on the trigger price to buy back shares. In these conditions, investors expect that price will rise again.
4. Short Sell
Short selling refers to the practice of selling securities the seller owns in the hope of repurchasing them later at a lower price. This is done in an attempt to profit from an expected decline in price of a security. Such as a stock or a bond, is contrast to the ordinary investment practice, where an investor "goes long," purchasing a security in the hope the price will rise.
The term "short selling" is often used as a blanket term for all those strategies which allow an investor to gain from the decline in price of a security. Those strategies include buying options known as puts. A put option consists of the right to sell an asset at a given price; thus the owner of the option benefits when the market price of the asset falls. Similarly, a short position in a futures contract, or to be a short futures contract, means the holder of the position has an obligation to buy the underlying asset at a later date, to close out the position.